1.采购单位:威廉希尔williamhill威廉希尔williamhill
2.采购项目名称:汉语言文学专业认证支持服务;
3.项目编号:RWXY-2021-001
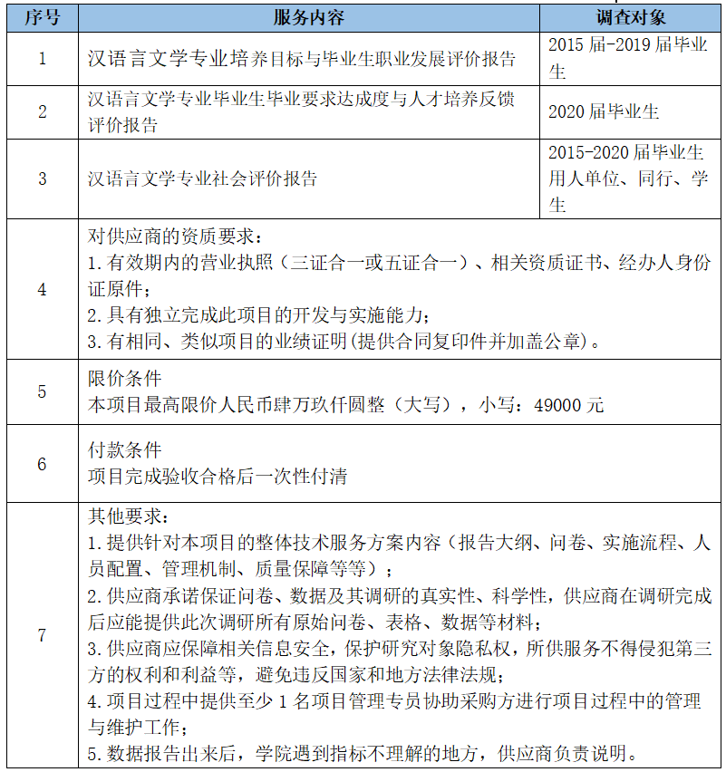
4.采购需求:
汉语言文学专业认证(二级认证)的要求,需要第三方公司提供专业支持服务,本服务包含满足认证要求的三个调研报告(本项目不分包):

5.项目服务完成时间:2021年6月30日
6.成交原则:综合评分法:总分100分,其中价格分为30分,计算方法如下:报价最低的合格投标人的报价为评标基准价,各投标人的价格分=(评标基准价/投标报价)*30;技术分70分,技术分评分标准详见附件。
7.《供应商报价函》递交时间和地点:
递交时间、地点:2021年4月21日下午15:00前交至威廉希尔williamhill菱湖校区红楼225办公室
注:防疫期间外来人员进校需报备,请预留充足的时间,过时不候。
8.联系人:潘娇 电话:0556-5500960
威廉希尔williamhill
2021年4月19日